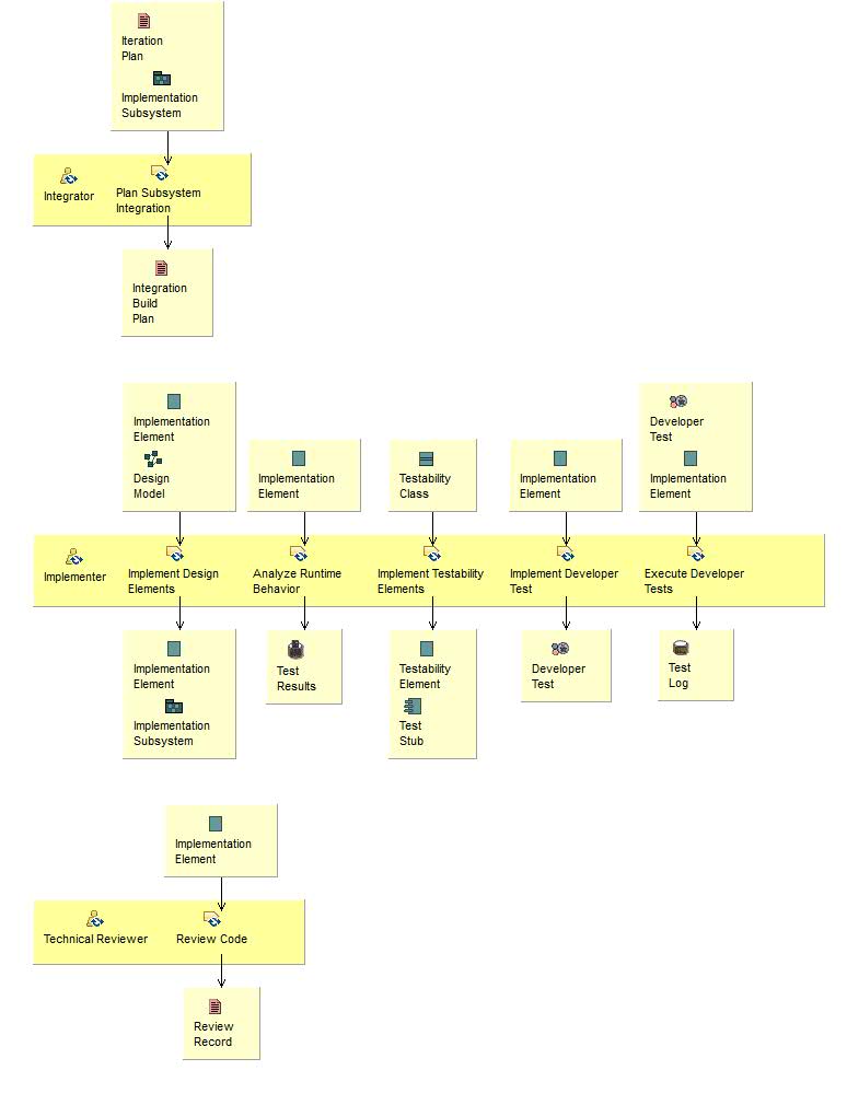
Activity: Implement Components
This activity completes a part of the implementation so that it can be delivered for integration.
Description
Work Breakdown Structure
Team Allocation
Work Product Usage
Workflow
Work Breakdown
© Copyright IBM Corp. 1987, 2006. All Rights Reserved.