| Activity: Monitor & Control Project |
|
 |
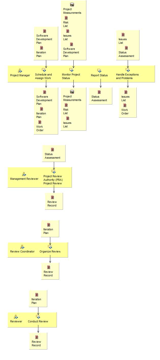
| This activity captures the daily, continuing, work of the Project Manager, including monitoring project status, reporting to stakeholders, and dealing with issues. |
| Extends: Monitor & Control Project |
|
Workflow
Work Breakdown
© Copyright IBM Corp. 1987, 2006. All Rights Reserved.
|
|