Activity: Identify Business Processes
Within this activity, the business process that need detailed description are identified and prioritized.
Description
Work Breakdown Structure
Team Allocation
Work Product Usage
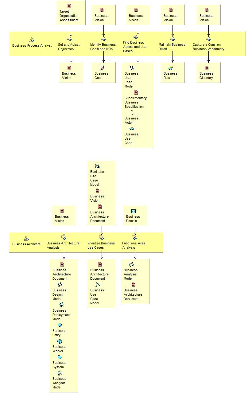
Workflow
Work Breakdown
© Copyright IBM Corp. 1987, 2006. All Rights Reserved.