Guideline: Java Messaging Service (JMS)
This guideline how to use Java Message Service (JMS), as well as how to design and model it for a J2EE application.
Relationships
Related Elements
Main Description

Introduction

The Java Message Service (JMS) can be used for communication between components. Features of JMS, such as asynchronous communication and guaranteed delivery, make it a popular choice for enterprise applications. JMS can be used for synchronous communication as well, but the asynchronous use is dominant.

These guidelines describe when to use JMS, how to model it, and some applicable design considerations.

For more information on JMS, see Concept: Java Messaging Service (JMS).

Modeling JMS

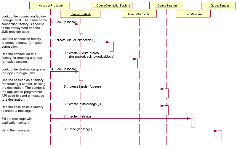
JMS clients are modeled as classes. The following diagram illustrates a typical interaction of a message producer for sending messages using JMS. The example is using a queue as a destination.

Diagram described in accompanying text.

A JMS client must implement the message listener interface. The JMS provider makes sure that a special method onMessage is called whenever a message arrives.

Diagram described in accompanying text.

The next diagram shows a typical setup of a JMS consumer client.

Diagram described in accompanying text.

Designing JMS

There are two main ways of designing JMS applications: point-to-point and publish-subscribe.

In a point-to-point model, JMS is used to deliver a message to ONE client.

Diagram described in accompanying text.

Message producers communicate with a message consumer by sending messages to one queue. Conceptually, a queue has only one consumer, but many JMS providers allow multiple consumers to support load balancing. When multiple consumers are used, each message is handled by one and only one consumer. Messages are held in the queue until they are consumed or until they expire.

In a publish-subscribe model, the communication pattern allows multiple producers to send messages to multiple consumers. Consumers subscribe to topics, and the middleware delivers the messages to the consumers.

Diagram described in accompanying text.

In contrast to the point-to-point model, the publish-and-subscribe model keeps the messages in a topic until all the clients have received it.

Note: Since JMS 1.1 you can combine this two models on the same JMS application.